皇冠信用网怎么租_“猪肝红”预警!有人深圳出发,15小时还没出广东…
皇冠足球管理平台出租(www.huangguan.hk)-会员开户_登3代理)皇冠信用网/—开会员账号—皇冠信用网招登1登2登3管理皇冠信用网皇冠代理出租)国庆假期高速“堵堵堵”皇冠信用网怎么租!
有人深圳出发15小时还没出广东
话题直接冲上热搜

就在昨天
至少几百人被堵到在后台表示
“再这样下去都能在路上吃月饼皇冠信用网怎么租了...”
今天(10月1日)上午
深圳车主安先生告诉第一现场记者
自己昨天中午12点
从深圳宝安福永出发回湖南邵阳
到今天凌晨3点左右
开皇冠信用网怎么租了15个小时还没出广东
展开全文
路上车流量非常大
大大小小的事故也不少
一堵车
车辆排起的长龙就有一二十公里
特别是在二广高速路段
堵皇冠信用网怎么租了很久

安先生说
皇冠信用网怎么租他今天早上9点左右才到
600多公里足足走皇冠信用网怎么租了21个小时
而在非节假日
正常情况下只需约7小时
“预判了皇冠信用网怎么租你的预判
却没躲过集体预判”
高速上演预判式拥堵
“聪明人”全凑成“鸳鸯锅”
网友反映
除了广东地区皇冠信用网怎么租,全国其它省市各大高速
也堵作皇冠信用网怎么租了一团
不少网友表示
“原来回回堵的都是同一批大聪明”
“4.8公里堵75分钟认真的吗皇冠信用网怎么租?”

高速服务区已全是“泡面人”
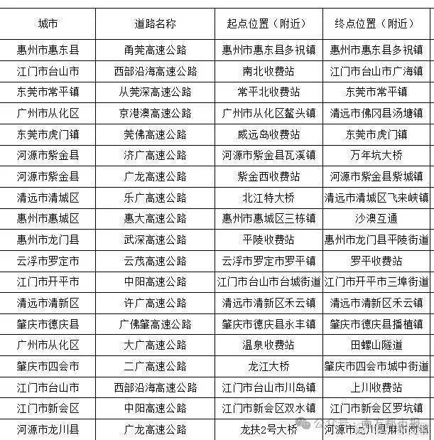
10月1日从广东交警获悉
当日9时30分
全省高速通行缓慢长度
超过5公里、时间超过30分钟的点段共19个
江门市4个、河源市3个、云浮市1个
惠州市3个、东莞市2个、清远市2个
广州市2个、肇庆市2个

全省高速公路通行缓慢情况
据广东交通信息
国庆中秋假期首日
高速公路车流量预计约960万车次
封闭服务区(含停车区)
有以下这些
此外,记者还从交管部门了解到,深圳市内出行从每日9时起进入车流高峰,广深沿江高速、沈海高速、深中通道等高速路段,以及梅沙-大鹏片区、深圳北站、宝安国际机场、口岸区域等将出现大车流情况皇冠信用网怎么租。
这个假期
你还准备自驾出门吗皇冠信用网怎么租?
场妹提醒皇冠信用网怎么租,出行前要时刻关注路况
规划好路线哦~
路上的朋友们皇冠信用网怎么租,也要注意行车安全
祝大家假期愉快皇冠信用网怎么租!
部分来源 | 深圳晚报
第一现场记者丨郑志平
来源:第一现场&壹深圳
猜你喜欢
- 2025-12-14介绍个信用盘网址_外媒:澳大利亚邦迪滩发生枪击事件造成12人死亡,多国领导人相继发声
- 2025-12-14皇冠信用最新地址_王楚钦因伤退赛!WTT总决赛男单决赛:张本智和VS莫雷加德
- 2025-12-14皇冠会员如何申请_突发!日本挑衅升级,12架F-2战机挂载48枚导弹,模拟击沉辽宁舰
- 2025-12-13怎么申请皇冠信用盘代理_东部战区发布重磅主题海报《大刀·祭》
- 2025-12-13皇冠信用盘需要押金吗_美国正密谋一个新五常:中美俄三国还在,但英国和法国不能上桌了!
- 2025-12-13世界杯足球平台代理_打虎!69岁潘良被查,系国务院国资委原副部级干部
- 2025-12-13世界杯足球平台代理_洪森背刺他信父女终有报?开战三天柬埔寨不堪一击,40万边境百姓大转移,中方“踩下刹车”!
- 2025-12-12皇冠信用盘在线申请_观战台:阿森纳巴萨拜仁遭遇弱旅 阿隆索迎帅位生死战
- 2025-12-12皇冠信用盘怎么代理_突发!加贺号航母举动反常,中日航母交锋,歼-15将首次迎战F-35B
- 2025-12-11正版皇冠信用网开户_亚太局势生变?中日剑拔弩张之际,四大邻国又打起来了!战机重武器全部上场,局势越来越严峻!
- 2025-12-10世界杯足球平台代理_数千航班已被取消,外媒预警“危险信号”,印度航空业遭遇罕见危机
- 2025-12-10皇冠体育App下载_徐州一男一女斑马线上对着等灯车辆跳舞拍视频引发质疑,当地交警正寻找两人,同时将加强视频路段管理



网友评论